○魚沼市介護保険法施行細則
平成16年11月1日
規則第96号
(趣旨)
第1条 この規則は、介護保険法(平成9年法律第123号。以下「法」という。)、介護保険法施行令(平成10年政令第412号。以下「令」という。)及び介護保険法施行規則(平成11年厚生省令第36号。以下「省令」という。)の施行に関し必要な事項を定めるものとする。
(住所地特例の届出)
第2条 省令第25条第1項又は第2項の届出は、介護保険住所地特例適用・変更・終了届(様式第1号)によるものとする。
(平18規則44・一部改正)
(被保険者証及び負担割合証)
第3条 省令第26条第1項の被保険者証は、介護保険被保険者証(様式第2号)によるものとする。
2 省令第28条の2第1項に規定する負担割合証は、介護保険負担割合証(様式第2号の2)によるものとする。
(平27規則31・一部改正)
(被保険者証等の交付又は再交付)
第4条 省令第26条第2項、省令第27条第1項又は省令第83条の6第7項(省令第172条で準用する場合を含む。)の申請は、介護保険被保険者証等再交付申請書(様式第3号)によるものとする。
(平24規則11・平27規則42・一部改正)
(1) 省令第35条第1項
(2) 省令第40条第1項
(3) 省令第49条第1項
(4) 省令第54条第1項
2 省令第42条第1項又は省令第55条の2第1項の申請は、介護保険要介護認定・要支援認定区分変更申請書(様式第4号(その2))によるものとする。
3 省令第59条第1項の申請は、介護保険サービスの種類指定変更申請書(様式第5号)によるものとする。
(平18規則44・平27規則42・一部改正)
(平18規則44・平24規則11・一部改正)
(主治の医師の意見書等)
第8条 市長は、法第27条第3項本文(法第28条第4項、法第29条第2項、法第32条第2項(法第33条第4項、法第33条の2第2項又は法第33条の3第2項において準用する場合を含む。)又は省令第59条第3項において準用する場合を含む。)の規定により主治の医師に意見を求めるときは、介護保険主治医意見書提出依頼書(様式第8号)によるものとする。
(平18規則44・平22規則9・平24規則11・一部改正)
(要介護認定等の結果の通知)
第9条 次に掲げる規定による通知は、介護保険要介護認定・要支援認定結果通知書(様式第9号)によるものとする。
(1) 法第27条第7項前段(法第28条第4項、法第29条第2項、法第30条第2項又は法第31条第2項において準用する場合を含む。)
(2) 法第27条第9項(法第28条第4項において準用する場合を含む。)
(3) 法第32条第6項前段(法第33条第4項、法第33条の2第2項、法第33条の3第2項又は法第34条第2項において準用する場合を含む。)
(4) 法第32条第8項(法第33条第4項において準用する場合を含む。)
(5) 法第35条第2項後段、第4項後段又は第6項前段
(6) 法第36条
2 法第37条第5項の規定による通知は、介護保険サービスの種類指定変更決定通知書(様式第10号)によるものとする。
(平18規則44・平24規則11・一部改正)
(要介護認定等の申請の却下)
第10条 法第27条第10項(法第28条第4項、法第29条第2項又は法第32条第9項(法第33条第4項又は法第33条の2第2項において準用する場合を含む。)において準用する場合を含む。)の規定による通知は、介護保険要介護認定・要支援認定等却下通知書(様式第11号)によるものとする。
(平18規則44・平24規則11・一部改正)
(要介護認定又は要支援認定の延期)
第11条 法第27条第11項ただし書(法第28条第4項、法第29条第2項又は法第32条第9項(法第33条第4項又は法第33条の2第2項において準用する場合を含む。)において準用する場合を含む。)の規定による通知は、介護保険要介護認定・要支援認定延期通知書(様式第12号)によるものとする。
(平18規則44・平22規則9・平24規則11・一部改正)
(要介護認定又は要支援認定の取消し)
第12条 省令第47条又は省令第56条の規定による通知は、介護保険要介護認定・要支援認定取消通知書(様式第13号)によるものとする。
(平18規則44・一部改正)
(受給資格証明書)
第13条 法第36条に規定する要介護認定又は要支援認定に係る事項を証明する書面は、介護保険受給資格証明書(様式第14号)によるものとする。
(指定居宅介護支援を受けること等の届出)
第14条 省令第77条第1項又は省令第95条の2の届出は、居宅・介護予防・小規模多機能型居宅サービス計画作成依頼(変更)届出書(様式第15号)によるものとする。
(平18規則44・一部改正)
(居宅介護サービス費等の支給申請等)
第15条 次に掲げる規定により居宅介護サービス費等の支給を受けようとする被保険者は、介護保険[居宅介護(予防)サービス費、特例居宅介護(予防)サービス費、地域密着型介護(予防)サービス費、特例地域密着型介護(予防)サービス費、居宅介護(予防)サービス計画費、特例居宅介護(予防)サービス計画費、施設介護サービス費、特例施設介護サービス費、特定入所者介護サービス費、特例特定入所者介護サービス費]支給申請書(様式第16号)を市長に提出しなければならない。
(1) 法第41条第1項本文
(2) 法第42条第1項第1号若しくは第2号又は令第15条第1号若しくは第2号
(3) 法第42条の2第1項本文
(4) 法第42条の3第1項第1号又は令第15条の3
(5) 法第46条第1項
(6) 法第47条第1項第1号又は令第20条
(7) 法第48条第1項本文
(8) 法第49条第1項第1号又は令第22条
(9) 法第51条の3第1項本文
(10) 法第51条の4第1項第1号又は令第22条の5第1号、第3号若しくは第4号
(11) 法第53条第1項本文
(12) 法第54条第1項第1号若しくは第2号又は令第24条第1号若しくは第2号
(13) 法第54条の2第1項本文
(14) 法第54条の3第1項第1号又は令第24条の3
(15) 法第58条第1項
(16) 法第59条第1項第1号又は令第29条
(17) 法第61条の3第1項本文
(18) 法第61条の4第1項又は令第29条の5第1号、第3号若しくは第4号
(平18規則44・平22規則9・平24規則11・一部改正)
(特例居宅介護サービス費の額)
第16条 法第42条第3項の特例居宅介護サービス費の額は、法第41条第4項各号(法第49条の2第1項の規定が適用される場合にあっては100分の80、法第49条の2第2項の規定が適用される場合にあっては100分の70に相当する額)に定める額とする。
(平24規則11・平30規則12・一部改正)
(特例地域密着型介護サービス費の額)
第16条の2 法第42条の3第2項の特例地域密着型介護サービス費の額は、法第42条の2第2項各号(法第49条の2第1項の規定が適用される場合にあっては100分の80、法第49条の2第2項の規定が適用される場合にあっては100分の70に相当する額)に定める額とする。
(平18規則44・追加、平30規則12・一部改正)
(特例居宅介護サービス計画費の額)
第17条 法第47条第3項の特例居宅介護サービス計画費の額は、法第46条第2項の厚生労働大臣が定める基準により算定した費用の額とする。
(平27規則20・一部改正)
(負担限度額の認定申請)
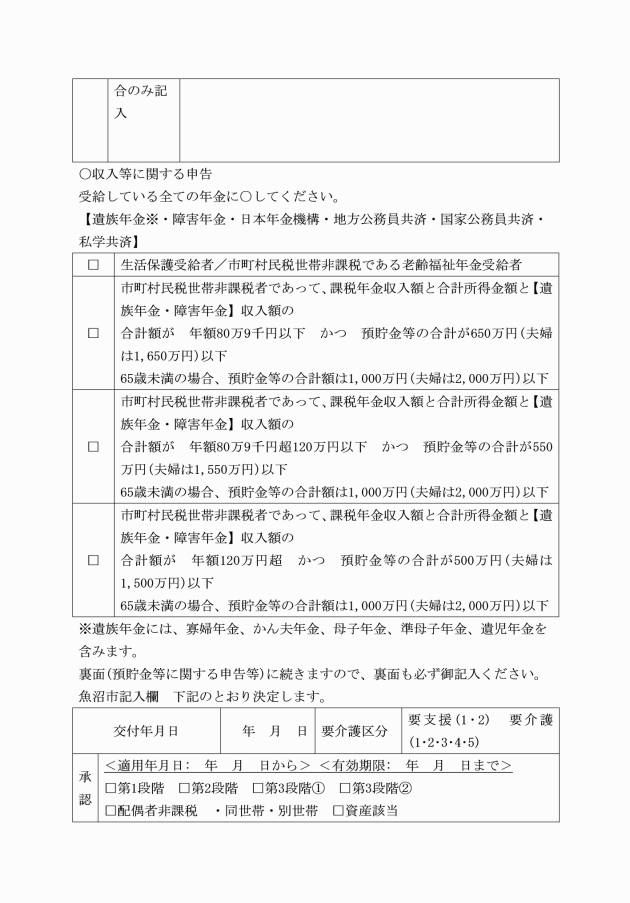
第18条 省令第83条の6第1項(省令第97条の4において準用する場合を含む。)の申請及び省令第83条の6第2項の同意書は、介護保険負担限度額認定申請書(様式第18号)によるものとする。
3 負担限度額を決定した被保険者に、介護保険負担限度額認定証(様式第20号)を交付するものとする。
(平18規則44・全改、平27規則31・平27規則42・一部改正)
(特例施設介護サービス費の額)
第19条 法第49条第2項の特例施設介護サービス費の額は、法第48条第2項第1号(法第49条の2第1項の規定が適用される場合にあっては100分の80、法第49条の2第2項の規定が適用される場合にあっては100分の70に相当する額)に定める額とする。
(平18規則44・平24規則11・平30規則12・一部改正)
(居宅介護サービス費等の特例)
第20条 法第50条及び法第60条に規定する割合は、市長が別に定めるものとする。
(平18規則44・平24規則11・平27規則31・平27規則42・平30規則12・一部改正)
(特例特定入所者介護サービス費の額)
第20条の2 法第51条の4第2項の特例特定入所者介護サービス費の額は、法第51条の3第2項に定める額とする。
(平18規則44・追加、平24規則11・一部改正)
(特例介護予防サービス費の額)
第21条 法第54条第3項の特例介護予防サービス費の額は、法第53条第2項各号(法第59条の2第1項の規定が適用される場合にあっては100分の80、法第59条の2第2項の規定が適用される場合にあっては100分の70に相当する額)に定める額とする。
(平18規則44・平24規則11・平30規則12・一部改正)
(特例地域密着型介護予防サービス費の額)
第21条の2 法第54条の3第2項の特例地域密着型介護予防サービス費の額は、法第54条の2第2項各号(法第59条の2第1項の規定が適用される場合にあっては100分の80、法第59条の2第2項の規定が適用される場合にあっては100分の70に相当する額)に定める額とする。
(平18規則44・追加、平30規則12・一部改正)
(特例介護予防サービス計画費の額)
第22条 法第59条第3項の特例介護予防サービス計画費の額は、法第58条第2項の厚生労働大臣が定める基準により算定した額とする。
(平18規則44・平27規則20・一部改正)
(特例特定入所者介護予防サービス費の額)
第22条の2 法第61条の4第2項又は令第29条の5第1号、第3号若しくは第4号の特例特定入所者介護予防サービス費の額は、法第61条の3第2項の厚生労働大臣が定める基準により算出した費用の額とする。
(平24規則11・追加)
(福祉用具購入費の支給の申請)
第23条 省令第71条第1項又は省令第90条第1項の申請は、介護保険居宅介護(予防)福祉用具購入費支給申請書(様式第23号)によるものとする。
(平18規則44・平22規則9・一部改正)
(住宅改修費の支給の申請)
第24条 省令第75条第1項又は省令第94条第1項の住宅改修費の支給を受けようとする被保険者は、当該住宅改修を行う前に、介護保険居宅介護(予防)住宅改修費支給申請書(様式第25号)に、次に掲げる書類等及び被保険者証を添付して提出しなければならない。ただし、やむを得ない事情がある場合は、住宅改修が完了した後に提出することができる。
(1) 当該申請に係る住宅改修に要する費用の見積書
(2) 介護支援専門員その他要介護者等から住宅改修についての相談に関する専門的知識及び経験を有する者が当該申請に係る住宅改修が必要である理由を記載した書類
(3) 当該申請に係る住宅改修の完成前の状態を確認できる写真及び図面
(4) 当該申請に係る住宅改修を行った住宅の所有者が当該住宅改修を行うことを承諾した書類(申請者が当該住宅改修を行った住宅の所有者でない場合に限る。)
2 当該住宅改修に対する申請の支給又は不支給の決定は、住宅改修費支給決定通知書(様式第26号)により通知するものとする。
3 住宅改修費の支給を受けようとする被保険者は、当該住宅改修が完了した後に次に掲げる書類を提出しなければならない。
(1) 当該申請に係る住宅改修に要した費用に係る領収書及び内訳書
(2) 当該申請に係る住宅改修の完了後の状態を確認できる写真及び図面
(平18規則44・全改、平22規則9・平24規則11・一部改正)
(高額介護サービス費等の支給の申請)
第25条 省令第83条の4第1項又は省令第97条の2第1項の申請は、介護保険高額介護(予防)サービス費支給申請書(様式第27号)によるものとする。
2 支給又は不支給の決定は、高額介護/予防サービス費支給決定通知書(様式第28号)により通知するものとする。
(平18規則44・平22規則9・平27規則31・平27規則42・令3規則29・一部改正)
(特定負担限度額の申請)
第26条 省令第172条の2において準用する省令第83条の6第1項の規定による申請は、介護保険特定負担限度額認定申請書(様式第29号)によるものとする。
3 特定負担限度額を決定した被保険者に、介護保険特定負担限度額認定証(様式第31号)を交付するものとする。
(平18規則44・全改、平22規則9・平27規則42・一部改正)
(高額医療合算介護サービス費等の支給の申請)
第26条の2 省令第83条の4の4第1項又は省令第97条の2の2の申請は、新潟県後期高齢者医療広域連合後期高齢者医療に関する規則による様式規程(平成21年新潟県後期高齢者医療広域連合訓令第1号)に定める様式による。
(平24規則11・追加)
(特定入所者介護サービス費の差額支給申請)
第27条 省令第83条の8第2項(省令第97条の4又は省令第172条の2において準用する場合を含む。)の規定による申請は、介護保険負担限度額・特定負担限度額差額支給申請書(様式第32号)によるものとする。
(平18規則44・全改)
(利用者負担額減額認定等の取消し)
第28条 利用者負担額等の減額又は免除の条件に該当しなくなったときは、介護保険減免認定取消通知書(様式第34号)により通知するものとする。
(その他)
第29条 この規則の施行に関し必要な事項は、市長が別に定める。
附則
(施行期日)
1 この規則は、平成16年11月1日から施行する。
(経過措置)
2 この規則の施行の日の前日までに、合併前の小出町介護保険法施行規則(平成13年小出町規則第10号)、広神村介護保険法施行細則(平成12年広神村細則第5号)又は、守門村介護保険法施行細則(平成12年守門村規則第31号)の規定によりなされた処分、手続その他の行為は、それぞれこの規則の相当規定によりなされたものとみなす。
附則(平成17年4月1日規則第21号)
この規則は、平成17年4月1日から施行する。
附則(平成18年4月1日規則第44号)
(施行期日)
1 この規則は、平成18年4月1日から施行する。
(経過措置)
2 この規則の施行の際残存する用紙については、当分の間、使用することができる。
附則(平成22年3月1日規則第9号)
この規則は、平成22年3月8日から施行する。
附則(平成24年3月29日規則第11号)
この規則は、平成24年4月1日から施行する。
附則(平成27年3月31日規則第20号)
この規則は、平成27年4月1日から施行する。
附則(平成27年7月29日規則第31号)
この規則は、平成27年8月1日から施行する。
附則(平成27年12月25日規則第42号)
この規則は、行政手続における特定の個人を識別するための番号の利用等に関する法律附則第1条第4号に掲げる規定の施行の日(平成28年1月1日)から施行する。
附則(平成28年3月30日規則第10号)
(施行期日)
1 この規則は、行政不服審査法(平成26年法律第68号)の施行の日(平成28年4月1日)から施行する。
(経過措置)
2 行政庁の処分その他の行為又は不作為についての不服申立てに関する手続であってこの規則の施行前にされた行政庁の処分その他の行為又はこの規則の施行前にされた申請に係る行政庁の不作為に係るものについては、なお従前の例による。
3 この規則の施行の際、第6条の規定による改正前の魚沼市入湯税条例施行規則、第7条の規定による改正前の魚沼市国民健康保険税条例施行規則、第8条の規定による改正前の魚沼市老人福祉法施行細則、第9条の規定による改正前の魚沼市老人医療費助成に関する条例施行規則、第10条の規定による改正前の魚沼市寝たきり老人等介護手当支給条例施行規則、第11条の規定による改正前の魚沼市重度心身障害者医療費助成条例施行規則、第12条の規定による改正前の魚沼市介護保険条例施行規則、第13条の規定による改正前の魚沼市介護保険法施行細則、第14条の規定による改正前の魚沼市公共物管理条例施行規則、第15条の規定による改正前の魚沼市火災予防条例施行規則、第16条の規定による改正前の魚沼市身体障害者福祉法施行細則、第17条の規定による改正前の魚沼市知的障害者福祉法施行細則、第18条の規定による改正前の魚沼市子ども手当事務処理規則、第19条の規定による改正前の魚沼市空き家等の適正管理及び有効活用に関する条例施行規則及び第20条の規定による改正前の魚沼市債権管理条例施行規則に規定する様式による用紙で、現に残存するものは、当分の間、所要の修正を加え、なお使用することができる。
附則(平成28年7月1日規則第25号)
この規則は、平成28年8月1日から施行する。
附則(平成30年3月20日規則第7号)
この規則は、平成30年4月1日から施行する。
附則(平成30年7月4日規則第12号)
この規則は、平成30年8月1日から施行する。ただし、様式第4号を改正する規定は、公布の日から施行する。
附則(平成31年3月28日規則第10号)
この規則は、平成31年4月1日から施行する。
附則(令和元年12月20日規則第9号)
この規則は、公布の日から施行する。
附則(令和2年3月30日規則第26号)
この規則は、令和2年5月7日から施行する。
附則(令和3年3月31日規則第5号)
この規則は、令和3年4月1日から施行する。
附則(令和3年7月30日規則第29号)
(施行期日)
1 この規則は、令和3年8月1日から施行する。ただし、第25条及び第25条の2の改正規定並びに様式第27号の2から様式第31号までの改正規定は、公布の日から施行する。
(経過措置)
2 この規則の施行の際現にこの規則による改正前の魚沼市介護保険法施行細則の規定によりなされた申請及びその他の行為は、この規則による改正後の魚沼市介護保険法施行細則の規定によりなされた申請及びその他の行為とみなす。
附則(令和4年3月22日規則第6号)
この規則は、令和4年4月1日から施行する。
附則(令和5年3月28日規則第2号)抄
(施行期日)
1 この規則は、刑法等の一部を改正する法律(令和4年法律第67号)の施行の日から施行する。
(経過措置)
4 この規則の施行の際現にある改正前の魚沼市介護保険法施行細則の規定により交付されている介護保険負担割合証、介護保険負担限度額認定証、介護保険利用者負担限度額・免除認定証又は介護保険利用者負担額減額・免除等認定証(特別養護老人ホームの要介護旧措置入所者に関する認定証)は、改正後の魚沼市介護保険法施行細則の規定により交付されている介護保険負担割合証、介護保険負担限度額認定証、介護保険利用者負担限度額・免除認定証若しくは介護保険利用者負担額減額・免除等認定証(特別養護老人ホームの要介護旧措置入所者に関する認定証)とみなす。
附則(令和5年3月28日規則第14号)
(施行期日)
1 この規則は、令和5年4月1日から施行する。
(経過措置)
2 この規則の施行の際現にこの規則による改正前の魚沼市介護保険法施行細則の規定によりなされた申請及びその他の行為は、この規則による改正後の魚沼市介護保険法施行細則の規定によりなされた申請及びその他の行為とみなす。
3 この規則の施行の際現にこの規則による改正前の魚沼市介護保険法施行細則に定める様式第2号の2、様式第20号、様式第27号及び様式第31号については、当分の間、これを使用することができるものとする。
附則(令和6年10月4日規則第20号)
(施行期日)
1 この規則は、公布の日から施行する。
(経過措置)
2 この規則の施行の際現に交付されているこの規則による改正前の魚沼市介護保険法施行細則に定める様式第20号については、当分の間、これを使用することができる。
附則(令和6年12月2日規則第30号)
この規則は、令和6年12月2日から施行する。
附則(令和7年4月30日規則第33号)
(施行期日)
1 この規則は、令和7年6月1日から施行する。ただし、様式第18号表面の改正規定は、令和7年8月1日から施行する。
(準備行為)
2 令和7年8月1日以降の負担限度額の認定に係る申請は、前項ただし書に規定する施行の日前においても、改正後の様式第18号を使用するものとする。
附則(令和7年5月19日規則第36号)
(施行期日)
1 この規則は、令和7年6月1日から施行する。
(経過措置)
2 この規則の施行の際、この規則による改正前の魚沼市介護保険法施行細則様式第2号及び様式第2号の2による用紙で、現に残存するものは、所要の修正を加え、なお使用することができる。
(平27規則42・全改、令5規則14・一部改正)

(令7規則36・全改)

(平27規則31・追加、令5規則2・令5規則14・令7規則36・一部改正)

(平27規則42・全改、令3規則5・令5規則14・令6規則30・一部改正)

(平27規則42・全改、平30規則7・平30規則12・令元規則9・令3規則5・令4規則6・令6規則20・令6規則30・一部改正)

(平27規則42・全改、平30規則7・令元規則9・令3規則5・令4規則6・令6規則20・令6規則30・一部改正)

(平27規則42・全改、令3規則5・令6規則30・一部改正)

(平27規則42・全改)

(平18規則44・平24規則11・令3規則5・一部改正)

(平27規則42・全改)

(平22規則9・全改、平24規則11・一部改正)

(平18規則44・追加、平24規則11・一部改正)

(平27規則42・全改、平28規則10・一部改正)

(平24規則11・全改)

(平27規則42・全改)

(平27規則42・全改)

(平27規則42・全改)

(平27規則42・全改)

(平27規則42・全改、平30規則7・令3規則5・令5規則14・一部改正)

(平27規則42・全改、令3規則5・一部改正)

(平27規則42・全改)

(令元規則9・全改、令3規則5・令3規則29・令5規則14・令7規則33・一部改正)




(平27規則42・全改、平28規則10・平30規則7・令3規則29・令6規則20・一部改正)

(平18規則44・全改、平30規則7・令3規則29・令5規則2・令5規則14・令6規則20・一部改正)

(令3規則5・一部改正)

(平18規則44・令3規則5・一部改正)

(平27規則42・全改、平28規則10・一部改正)

(平24規則11・全改、平28規則10・一部改正)

(平18規則44・令5規則2・一部改正)

(平18規則44・令5規則2・一部改正)

(平27規則42・全改、令3規則5・一部改正)

(平27規則42・全改)

(平27規則42・全改、令3規則5・一部改正)

(平27規則42・全改)

(平27規則42・全改、令3規則5・令5規則14・一部改正)

(平27規則42・全改、令3規則29・旧様式第28号の1・一部改正)

(平27規則42・全改、平30規則7・令3規則5・令3規則29・令5規則14・一部改正)

(平27規則42・全改、平30規則7・令3規則29・一部改正)

(平18規則44・全改、平30規則7・令3規則29・令5規則2・令5規則14・一部改正)

(平24規則11・追加)

(平24規則11・追加、平28規則10・令3規則5・一部改正)

(平18規則44・令3規則5・令5規則14・一部改正)

(平24規則11・全改、平28規則10・一部改正)

(平24規則11・全改、平28規則10・一部改正)
